Gutachten zum Gesundheits- und Umweltschutz

Transparenz ist uns ein wichtiges Anliegen.

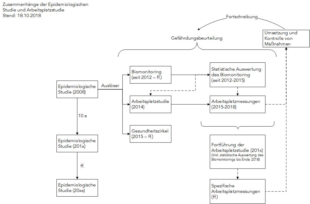
Nachstehend erhalten Sie einen Überblick über den Prozess unseres innerbetrieblichen Gesundheitsschutzes. Zum BIOMONITORING und GESUNDHEITSMANAGEMENT finden Sie auf unserer Website separate Informationen.

Für den Umweltschutz haben und werden wir auch künftig umfangreiche Untersuchungen am Standort Ihlenberg durchführen. Nutzen Sie bitte den entsprechenden Fachgebiets-Pfad auf unserer Website, um sich zu den jeweiligen Gutachten weitergehend zu informieren.

Haben Sie Fragen? Dann stehen wir Ihnen gern für weitere Auskünfte zur Verfügung.